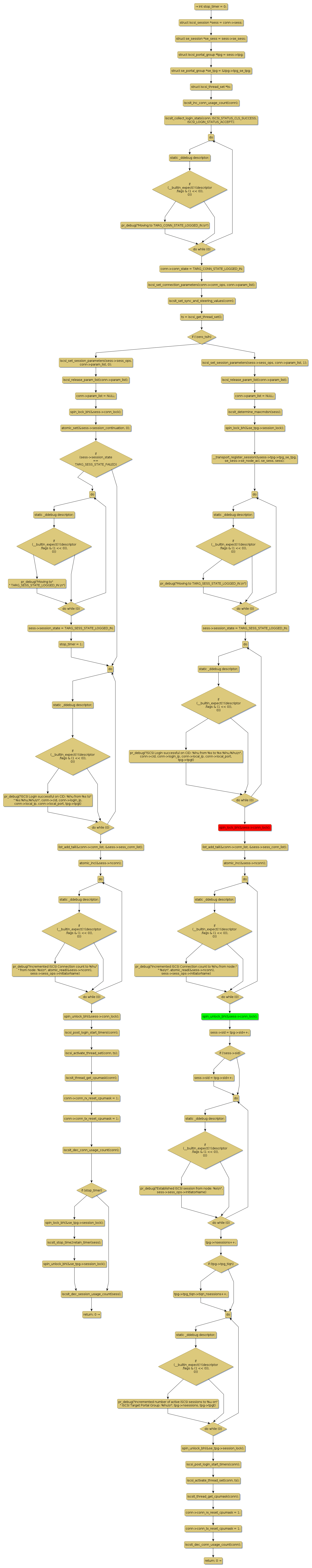
Instance Verification Kit (IVK)
spin lock @ [22968+31+/linux-3.19-rc1/drivers/target/iscsi/iscsi_target_login.c]
Instance Signature: conn_lock
|
The Matching Pair Graph:
|
|
Function Name
|
Control Flow Graph (CFG)
|
Events Flow Graph (EFG)
|
Source Correspondence
|
|
iscsi_post_login_handler
|
|
|
[20254+24+/linux-3.19-rc1/drivers/target/iscsi/iscsi_target_login.c]
|